img0
Weiter mit Sound
Next
img1
Ein Bild vom Hotelzimmer Heute
img2
Ein Bild vom Hotelzimmer Heute
img3
Ein Bild vom Hotelzimmer Heute
img4
Zimmer, Wände, Türen erstellen
img5
Texturen werden geladen
img6
Die Einrichtung wird erstellt
img7
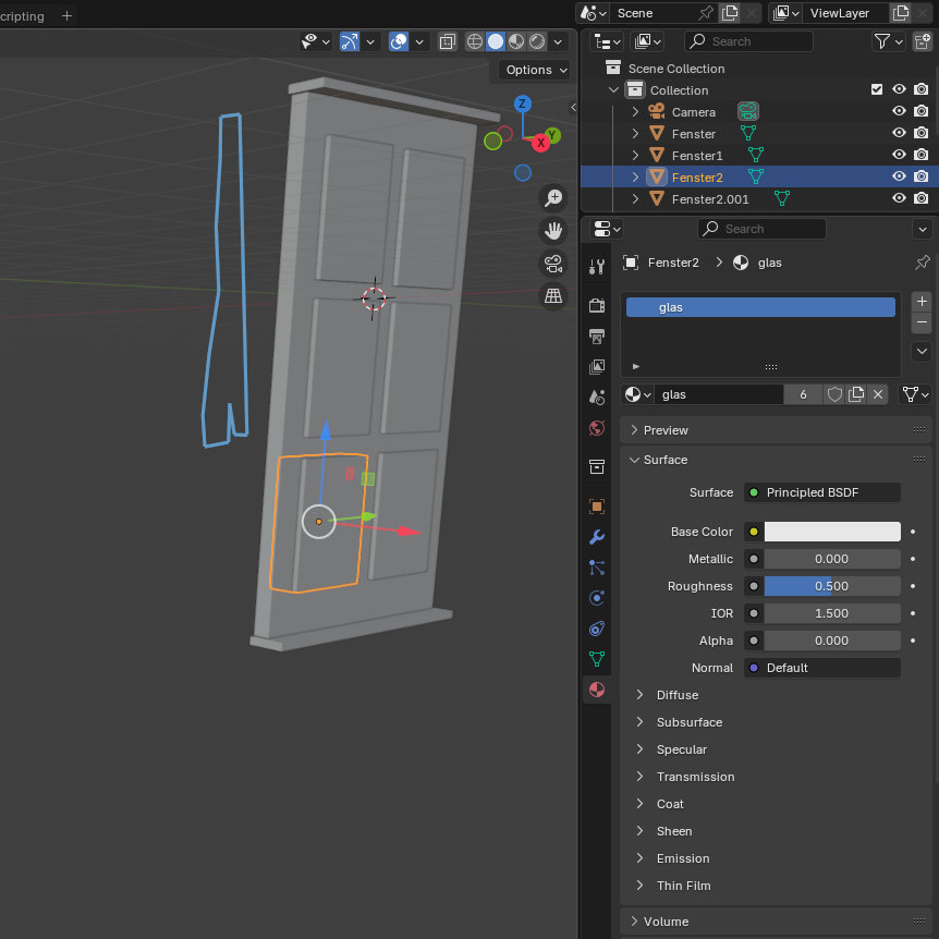
In Blender wird ein Fenster gebaut
img8
In Blender werden der Kommode Texturen zugewiesen
img9
In Blender wird das Bett nach alten Fotos nachgebaut
img10
Spiegel und Vase verfollständigen die Kommode
img11
Das Bett wird mit Details in Szene gesetzt
img12
Die Lichter werden gesetzt
img13
Das Zimmer wird gerendert
img14
Kassandra wird bei Kerzenlicht in Pose gebracht
img15
Wolf gesellt sich bei Kerzenlicht dazu
img16
Die Vorlage für die spätere Zeichnung
img16
img16
Previous Next
Logo Home K W F V Z Fullscreen